当前位置:/首页/赛项说明/开源应用

开源应用

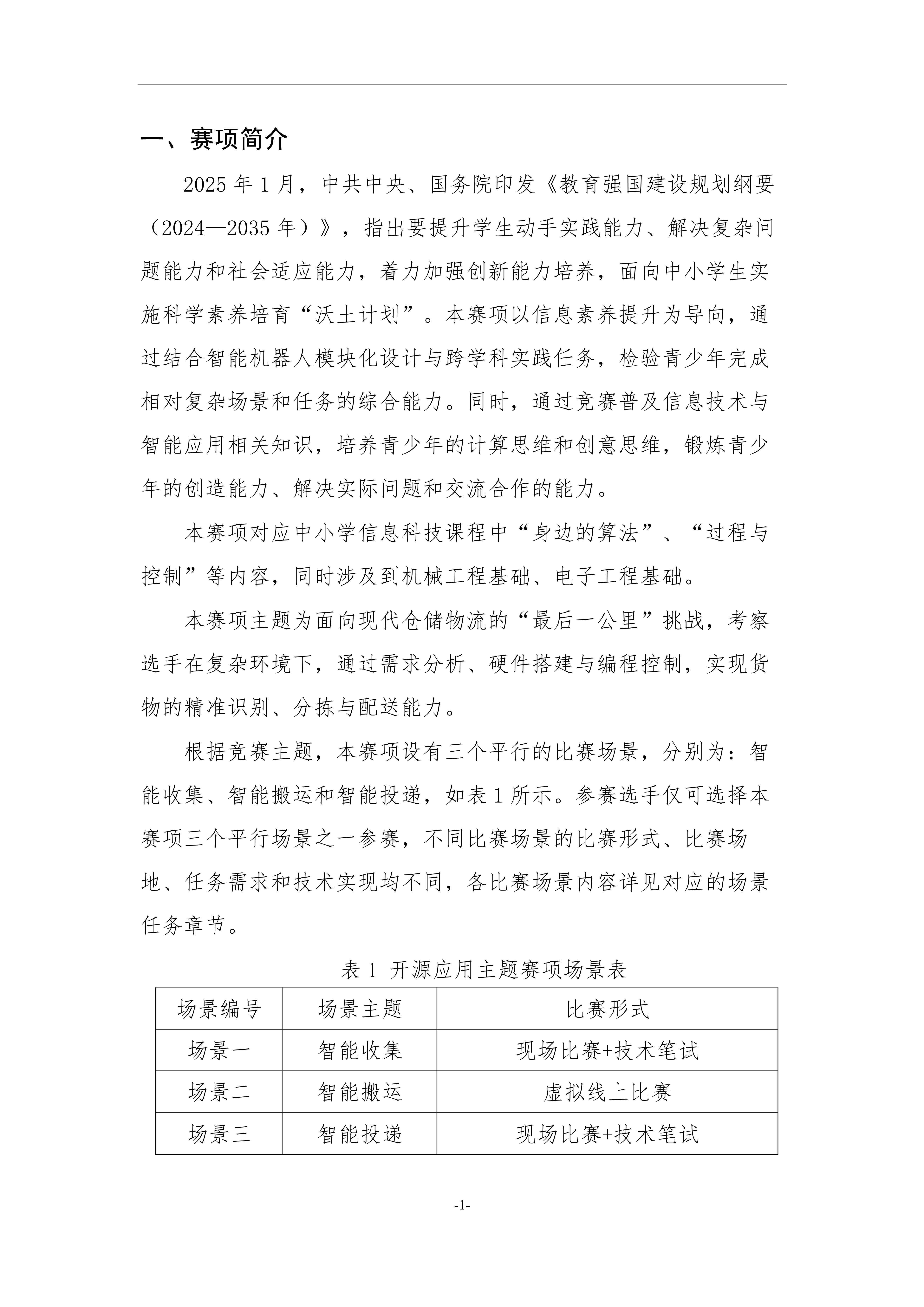
开源应用主题赛赛项说明

作者: 时间:2026.03.19

点击展开